中 文 版 英 文 版 网站地图 设为主页 加入收藏
首 页 公司简介 功能平台 技术服务 生产力促进中心 人才招聘 中科论坛
  测试中心简介
  测试平台
  测试服务协作网
  ISO9001 质量认证
  联系我们

    由苏州中科集成电路设计中心与北京东方集成科技有限公司共同组建的“测试仪器设备租赁中心”正式成立了。中心可以为你提供多种型号测试设备的中短期租赁服务,不仅可以满足您的多种需求,同时减少资金投入,规避技术风险。

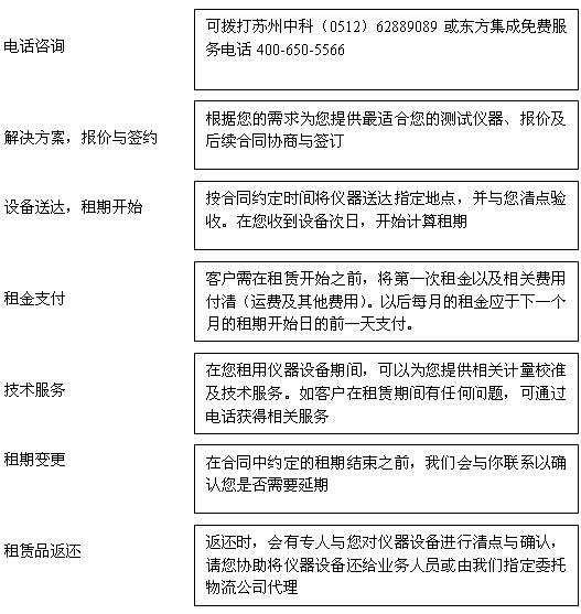
一、租赁业务流程

二、设备库存清单

清单下载

 

三、租赁体系:
1.当您的租期超过1个月时,可以为您提供下列优惠折扣

2个月

3个月

4个月

5个月

6个月

7个月

8个月

9个月

10个月

11个月

12个月

10%

20%

25%

30%

35%

40%

45%

50%

52%

53%

55%

2.中途解约:
    在租赁期间,如您的实际情况发生变化,希望提前终止租赁服务,您可以立即联系相关人员并提出书面申请。我司会根据您具体的解约时间和地点,重新计算租金以及相关费用。因您的实际租期发生了变化,原租金以及折扣不在适合,因此您需要按新核算的月租金比列支付其差额。

3.使用租金的支付
    第一次支付租金时,您除了需支付当月的月租金以外,还需要支付其他相关费用(例如:消耗品、来回运费,相关税费)。如您租赁的仪器设备需要跨国转租赁,则您还需要负担国际运输费用以及进口所需要的关税以及增值税(基于合同租金总额)等进口费用。由于费用是一次性发生的,因此您更改租期对费用不造成影响。

 

 

北京东方中科集成科技有限公司简介

Last Upadate:2009.03.11
苏州中科集成电路设计中心有限公司 1997-2025 版权所有
Add:苏州工业园区东华林街2号 2号楼
Tel:86-512-62889000 Fax:86-512-62889111 E-mail:szicc@szicc.com.cn